ZXCVZZZ Infectious Diseases (M - Z) - Compiled by Betty C. Jung

https://www.bettycjung.net/Infectiousdz2.htm

Infectious Diseases

M - Z


A - L M - Z


Search Betty C. Jung's Web site

Custom Search

Search the Entire Internet

Custom Search


Malaria

CDC Malaria

Marburg Hemorrhagic Fever

Mayaro Virus

Measles

Measles Vaccines
Graphic source: https://www.clayhealth.com/ImageRepository/Document?documentID=1774

Measles Vaccines
Graphic source: https://www.capecod.gov/2025/03/21/do-you-need-a-measles-vaccine/

Adults who shouldn't get the measles vaccine

MMR Vaccine Uptake

MMR vaccine uptake
Map source: https://www.nature.com/articles/s44360-025-00031-8

MMR Vaccine uptake, by state
Graphic source: https://www.nature.com/articles/s44360-025-00031-8

Vaccinations made the difference

Measles deaths
Graphic source: https://yourlocalepidemiologist.substack.com/p/routine-vaccinations-sanitation-and

Measles cases
Graphic source: https://yourlocalepidemiologist.substack.com/p/routine-vaccinations-sanitation-and

Vac vs No vac
Graphic source: https://yourlocalepidemiologist.substack.com/p/routine-vaccinations-sanitation-and

September 30, 2025

Measles 2025
Graphic source: https://www.nytimes.com/interactive/2025/health/measles-outbreak-map.html?unlocked_article_code=1.pk8.7MCU.Y8UZwy3HcNAy&smid=url-share

July 9, 2025. U.S. sets a record for the most measles cases

NY Times - Texam Measles cases
Graphic source: New York Times July 9, 2025

Measles complications
Graphic source: https://ourworldindata.org/measles-increases-disease-risk

Measles Vaccination
Graphic source: https://jamanetwork.com/journals/jama/fullarticle/2834892

Measles Vaccination
Graphic source: https://jamanetwork.com/journals/jama/fullarticle/2834892

Childhood vaccines
Graphic source: https://ourworldindata.org/measles-vaccines-save-lives

Measles Vaccine in the US states
Graphic source: https://ourworldindata.org/measles-vaccines-save-lives

Measles Vaccinations
Graphic source: https://www.capecod.gov/2025/03/21/do-you-need-a-measles-vaccine/

Koplik Spots
Graphic source: /Ysph_Vmoc_Special_Report_Measles_Outbreak_Southwest_Us_4_8_2025_Final_Ver4.pdf

Vitamin A Toxicity
Graphic source:
Graphic source: /Ysph_Vmoc_Special_Report_Measles_Outbreak_Southwest_Us_4_8_2025_Final_Ver4.pdf

March 31, 2025

Measles Timeline
Graphic source: YALE SCHOOL OF PUBLIC HEALTH - ESF-8 VIRTUAL MEDICAL OPERATION CENTER SPECIAL REPORT

Measles MythsVs Facts
Graphic source: YALE SCHOOL OF PUBLIC HEALTH - ESF-8 VIRTUAL MEDICAL OPERATION CENTER SPECIAL REPORT

Measles Vaccine
Graphic source: Dr. Katelyn Jetelina

Measles vaccine chart
Graphic source: www.timiskaminghu.com/463/measles

RO Viruses
Graphic source: https://www.npr.org/sections/shots-health-news/2025/02/28/nx-s1-5312088/measles-texas-outbreak-contagious-spread

Measles RO
Graphic source: https://www.npr.org/sections/shots-health-news/2025/02/28/nx-s1-5312088/measles-texas-outbreak-contagious-spread

Measles outcomes NY Times
Graphic source: NY Times

Measles history
Graphic source: https://www.pbs.org/newshour/science/how-bad-is-the-measles-comeback-heres-70-years-of-data

Measles Symptoms Timeline
Graphic source: https://www.thesun.co.uk/health/25804604/measles-cases-rocket-children-west-midlands/

Measles
Graphic source: https://www.snexplores.org/article/measles-can-harm-childs-defense-against-other-serious-infections

Measles 2024 MMWR
Graphic source: https://www.cdc.gov/mmwr/volumes/73/wr/mm7314a1.htm

Measles Symptoms
Graphic source: https://www.usatoday.com/story/news/health/2024/02/07/measles-cases-us-states-map/72507771007/

Measles
Graphic source: https://asm.org/Articles/2019/May/Measles-and-Immune-Amnesia

Measles are dangerous

Measles Complications
Graphic source: https://calgaryguide.ucalgary.ca/wp-content/uploads/2015/05/Complications-of-Measles-Pathogenesis-and-Clinical-Findings1.jpg

Think Measles

2015 Measles Map
Graphic source: https://www.stlukesonline.org/blogs/st-lukes/health-and-wellness/2015/feb/measles-am-i-at-risk-do-i-need-measles-vaccine

Measles Considerations
Graphic source: https://dphhs.mt.gov/publichealth/cdepi/diseases/measles

CDC Recommendations
Graphic source: https://www.stlukesonline.org/blogs/st-lukes/health-and-wellness/2015/feb/measles-am-i-at-risk-do-i-need-measles-vaccine

Measles Outbreaks as of 4/29/2019
Graphic source: https://www.nytimes.com/2019/04/29/health/measles-outbreak-cdc.html

Measles Outbreaks
Graphic source: https://www.vox.com/2019/1/29/18201982/measles-outbreak-virus-vaccine-symptoms

Measles are contagious
Graphic source: https://www.cbsnews.com/news/many-us-travelers-skip-measles-mmr-vaccine/

Measles
Graphic source: https://www.washingtonpost.com/news/to-your-health/wp/2016/10/28/new-data-show-a-deadly-measles-complication-is-more-common-than-thought/

Measles
Graphic source: http://www.nbcnews.com/storyline/measles-outbreak/measles-vaccine-gaps-put-u-s-risk-reports-show-n441911

US measles epidemic

Map source: http://www.huffingtonpost.com/2015/02/03/measles-us-facts_n_6581922.html

Vaccines cut measles cases
Graphic source: http://www.buzzfeed.com/caseygueren/charts-that-explain-measles

Measles are contagious
Graphic source: http://www.buzzfeed.com/caseygueren/charts-that-explain-measles

Measles is 9x more infectious than Ebola!

measles infectiousness
Graphic source: http://uk.businessinsider.com/how-much-more-contagious-is-measles-than-ebola-2015-2

Measles Trackers

Mengla virus

Meningitis

Middle East Respiratory Syndrome (MERS) (1st US Case 5/2/2014)

MERS Misconceptions
Graphic source: http://outbreaknewstoday.com/saudi-arabia-survey-reveals-misconceptions-about-mers-76668/

MERS factors
Graphic source: http://3.bp.blogspot.com/-EIJ2NPB47qs/Um8GV70duJI/AAAAAAAABhc/u9hhTM-Ohg0/s1600/MERS-Transmission-Modelv2.1.jpg

MERS
Graphic source: https://kpkesihatan.files.wordpress.com/2015/03/bx5pl3kcyaahqzj-jpg-large.jpeg

MERS
Graphic source: http://pbs.twimg.com/media/CHRCK-CUMAAeNQB.jpg

MERS
Graphic source: https://www.ttsh.com.sg/uploadedImages/TTSH/About_Us/Newsroom/News/ST-20140518-MERS.jpg

Monkeypox Virus (Mpox) Infections

Mpox timeline
Graphic source: Your Local Epidemiologist

Mpox Q&A
Graphic source: https://www.folkhalsomyndigheten.se/contentassets/952d768763964702be2541fa169ba071/questions-and-answers-about-mpox.pdf

Cell study suggested the 2022 mpox outbreak was curbed primarily by behavior change mpox controlled by behavior than vaccinations
Graphic source: https://www.cell.com/cell/fulltext/S0092-8674(24)00124-7

Monkeypox neurological symptoms
Graphic source: https://journals.lww.com/md-journal/fulltext/2023/09010/neurological_manifestations_of_an_emerging.14.aspx

Monkeypox June 2023
Graphic source: https://yourlocalepidemiologist.substack.com/p/remember-monkeypox-it-may-be-back

Monkeypox - an STD
Graphic source: https://yourlocalepidemiologist.substack.com/p/remember-monkeypox-it-may-be-back

Mpox is takes two
Grpahic source: https://twitter.com/nycHealthy/status/1664704737319571462

May 18, 2023 marks one year after the first case of mpox (monkeypox) was identified in the country as a part of the 2022 outbreak. A year later, the World Health Organization and the U.S. government public health emergency declarations for mpox have ended. Cases in the U.S. continue to remain low after last summer’s deployment of vaccines and treatments, but there was a recent small outbreak in Chicago, raising questions about where we are today. (Kaiser Family Foundation)

US Mpox cases and deaths

Chicago DPH message
Graphic source: https://www.thenationshealth.org/content/52/8/1.1

2 doses for monkeypox'>
<BR><FONT SIZE=1> Graphic source: https://www.cdc.gov/mmwr/volumes/71/wr/mm7140e3.htm  </FONT SIZE>
<P>
<video width=

Video source: https://twitter.com/CDCgov/status/1575863047654199298

Video source: https://twitter.com/CDCgov/status/1564644112317521921

Monkeypox Map
Graphic source: https://jamanetwork.com/journals/jamaneurology/fullarticle/2796513

Monkeypox Rash
Graphic source: https://jamanetwork.com/journals/jamaneurology/fullarticle/2796513

MPXV infection stages
Graphic source:https://www.medscape.org/viewarticle/979574

MPXV Epidemiology and clinical
Graphic source:https://www.medscape.org/viewarticle/979574

Monkeypox neurological diseases
Graphic source: https://www.cdc.gov/mmwr/volumes/71/wr/mm7138e1.htm

Video source: https://twitter.com/CDCgov/status/1564332054992474112

Monkeypox should be considered a Sexually Transmitted Infection (STI), for the following reasons:

Monkeypox is an STI
Graphic source: https://www.medpagetoday.com/opinion/second-opinions/100349

Monkeypox in semen
Graphic source: https://www.thelancet.com/journals/laninf/article/PIIS1473-3099(22)00513-8/fulltext#tbl1

Sex and monkeypox
Graphic source: https://www.statnews.com/2022/08/10/what-scientists-know-and-dont-know-about-how-monkeypox-spreads/

Stop the Spread
Graphic source: https://twitter.com/Joseph_Morong/status/1552907958417498113

Monkeypox vaccinations
Graphic source: https://twitter.com/CDCgov/status/1554557687597260800/photo/1

Monkeypox, as of July 28, 2022
Graphic source: https://twitter.com/MonkeyPox_COM/status/1553387530887864320

Recovering from home
Graphic source: https://www.who.int/multi-media/details/recovering-from-monkeypox-at-home

MPXV rash
Graphici source: https://www.livescience.com/what-is-monkeypox-symptoms-treatment

MPXV rash
Graphici source: https://www.livescience.com/what-is-monkeypox-symptoms-treatment

MPXV rash
Graphici source: https://www.livescience.com/what-is-monkeypox-symptoms-treatment

Monkeypox a global health emergency
Graphic source: https://twitter.com/nytimes/status/1550850921428656132

5 things sexually active people need to know about #monkeypox: CDC's Dr. Demetre Daskalakis explains ways to make informed choices when in spaces or situations where monkeypox could be spread. https://cdc.gov/poxvirus/monkeypox

@jmatthiasford sry the sound was too appropriate #monkeypox #monkeypoxvirus #monkeypoxoutbreak #monkeypoxvaccine #CDC #WHO #greenscreen #fyp #fypシ ♬ Monkeys Spinning Monkeys - Kevin MacLeod & Kevin The Monkey

@bertsbeess the truth about #monkeypox what ive been dealing with all week. sad how hard you have to advocate for yourself in this country. #unitedstates #covid #pittsburghpa #pennsylvania #pittsburgh #cdc #departmentofhealth ♬ original sound - Halle

Monkeypox behaviors
Graphic source: https://twitter.com/CDCgov/status/1561812645312970752

Monkeypox Lesions
Graphic source: https://www.nejm.org/doi/full/10.1056/NEJMoa2207323

Monkeypox virus in semen
Graphic source: https://www.nejm.org/doi/full/10.1056/NEJMoa2207323

Monkeypox 101
Graphic source: https://portal.ct.gov/-/media/Departments-and-Agencies/DPH/dph/infectious_diseases/Monkeypox/DPH-MonkeyPox-101_Eng_July-2022.pdf

Monkeypox Symptoms .
Graphic source: https://www.cnn.com/2022/06/02/health/monkeypox-endemic-silent-spread/index.html

Grinder PSA
Graphic source: https://www.statnews.com/2022/06/08/lessons-from-aids-playbook-are-guiding-response-to-monkeypox-outbreak/

Monkeypox explainer
Graphic source: https://www.visualcapitalist.com/explainer-what-to-know-about-monkeypox/

WHO, monkeypox and gatherings
Graphic source: https://www.who.int/publications/i/item/WHO-MPX-Gatherings-2022.1

WHO, monkeypox and gatherings
Graphic source: https://www.who.int/publications/i/item/WHO-MPX-Gatherings-2022.1

Mosquito-borne Illnesses

Mosquito Bite
Graphic source: https://www.cdc.gov/zika/prevention/prevent-mosquito-bites.html

Mosquito Map
Graphic source: https://www.npr.org/sections/goatsandsoda/2019/03/28/707604928/chart-where-disease-carrying-mosquitoes-will-go-in-the-future

World Mosquito Day
Graphic source: https://www.thunderclap.it/projects/60557-world-mosquito-day-2017

Mosquito-borne diseases
Graphic source:http://mediad.publicbroadcasting.net/p/kvcr/files/201707/mosquito-borne-disease-hero1.png

Mosquito-borne diseases
Graphic source: http://clinical-laboratory.blogspot.com/2016/08/mosquito-borne-diseases.html .

Mosquito-borne diseases
Graphic source: http://www.smithsonianmag.com/innovation/kill-all-mosquitos-180959069/

MOSQUITO-BORNE DISEASES
Graphic source: https://www.cdc.gov/globalhealth/images/infographics/large/mosquitoes-large.jpg

Mosquito illnesses
Graphic source: http://www.cdc.gov/zika/prevention/index.html

MRSA

MRSA
Graphic source: https://www.cdc.gov/mmwr/volumes/67/wr/mm6722a2.htm

Mumps

Naegleria fowleri - Primary Amebic Meningoencephalitis (PAM)

NDM-1 (New Delhi metallo-beta-lactamase)

Nightmare Bacteria (NDMs)

Necrotizing Fasciitis

Neglected Tropical Diseases (NTDs)

  • Tropical diseases move north. As Earth warms, the creatures that spread neglected tropical diseases are gaining a foothold in Europe. Wealthy countries must prepare themselves for more cases 11/2023 Nature.com

Nipah Virus

Noma

Norovirus

Oropouche Virus

Orthopox Viruses

Orthopox viruses
Graphic source: https://jamanetwork.com/journals/jamaneurology/fullarticle/2796513

Orthopox Viruses - Neurologic manifestations
Graphic source: https://jamanetwork.com/journals/jamaneurology/fullarticle/2796513

Parasites

Parechovirus

Plague

Polio

Polio vaccines
Graphic source: https://rasmussenretorts.substack.com/p/jesus-would-recommend-polio-vaccination

Polio Rockland County 8/2022
Graphic source: https://edition.cnn.com/2022/08/11/health/polio-cdc-rockland-county/index.html

Powassan (POW) Virus

Prion Disease

Rabies Virus

US Rabies
Graphic source: https://www.cdc.gov/vitalsigns/rabies/

Respiratory syncytial virus (RSV)

RSV Vaccine
Graphic source: https://www.cdc.gov/rsv/vaccines/index.html

RSV kids
Graphic source: https://www.cdc.gov/rsv/references.html

Protecting kids from RSV
Graphic source: https://www.cdc.gov/rsv/references.html

RSV Adults
Graphic source: https://www.cdc.gov/rsv/references.html

Respiratory Viruses

Rotovirus

Ricin

Rubella

Salmonella

SARS

Scabies

Scabies
Graphic source: https://jamanetwork.com/journals/jama/fullarticle/2838870

Scarlet Fever

Screwworm

Sepsis

Sepsis

Severe Acute Respiratory Syndrome (SARS)

Sexually Transmitted Diseases/Infections (STDs/STIs)

Shigellosis

Shingles

Smallpox Information

child with smallpox

Sources of Infection

Gym Germs
Graphic source: http://www.medicaldaily.com/exercise-equipment-bacteria-gym-381090

Gym Germs
Graphic source: http://www.medicaldaily.com/exercise-equipment-bacteria-gym-381090

Spillovers

Current spillovers
Graphic source: https://www.npr.org/sections/goatsandsoda/2023/02/15/1152892721/how-to-stop-pandemics

New Viruses in Humans (2/2023)

New viruses in humans
Graphic source: https://www.npr.org/sections/goatsandsoda/2023/02/15/1152892721/how-to-stop-pandemics

Group A Streptococcus Infections

Tick-borne Diseases

Geographic distribution of suspected alpha-gal syndrome cases* per 1 million population per year — United States, 2017–2022

AlphaGal Syndrome
Graphic source: https://www.cdc.gov/mmwr/volumes/72/wr/mm7230a2.htm

Alpha-Gal Syndrome
Graphic source: https://www.cdc.gov/mmwr/volumes/72/wr/mm7230a1.htm

Tick-borne disease protection
Graphic source: https://www.usatoday.com/story/news/health/2023/07/21/texas-man-lost-arms-feet-after-flea-bite/70448499007/

Tick-borne Diseases
Graphic source: 2018 DOHMH Advisory #8: Tickborne Disease Advisory

Toxic Shock Syndrome

Toxoplasmosis

Transmission

  • Impacts of lid closure during toilet flushing and of toilet bowl cleaning on viral contamination of surfaces in United States restrooms 1/2024
  • Tuberculosis

    TB

    TB

    Graphic source: http://www.cdc.gov/tb/publications/infographic/default.htm

    TB
    Graphic source:http://www.cdc.gov/tb/publications/infographic/default.htm

    Typhoid Fever

    Typhoid Fever
    Graphic source: https://jamanetwork.com/journals/jama/fullarticle/2833763

    Typhus

    Varicella (Chickenpox)

    Vector-borne Diseases

    Viral Diseases

    The hidden threats of persistent, sneaky viruses (Johns Hopkins Bloomberg School of Public Health, December 10, 2025

    Some viruses don't fully clear after you're done feeling "sick." Instead, they hide out in immune-privileged spaces, like the brain, eyes, lymph nodes, and reproductive tissues, where standard blood tests can't detect them. These specialized environments limit typical immune responses, allowing pathogens to persist for years before re-emerging.

    "The scariest viruses are the ones that you think you've survived, but hang around," Maggie Bartlett says. "Viruses are very sneaky. We can test [for them] in your blood. ... But once they go into an immune-privileged space, we're no longer able to see them there. That doesn't mean they're not there." The "sneak attack" phenomenon spans from common to rare infections:

    Herpesviruses, which cause chickenpox, shingles, and cold sores; and Epstein-Barr virus, which causes mono, can establish lifelong latency in nerves or lymphatic tissue.
    Measles can enter the brain, slow its replication to avoid detection, and reappear five to 10 years post-infection as severe encephalitis which can be fatal.
    Ebola and Marburg viruses have been shown to persist for a year or more in semen, sometimes resulting in delayed transmission and new outbreaks.

    For some viruses, persistence isn't the primary strategy, Bartlett says, "but it happens in enough people that it's a real concern."

    This reappearing act causes a wide spectrum of post-viral conditions (also known as sequelae) that can stem from either persistent infection, damage caused by the immune system being triggered, or the virus itself during the acute phase of illness. Depending on the virus, these syndromes can range from loss of control of the autonomic nervous system to autoimmune disorders. For example, 20%-70% of Ebola survivors face chronic effects, but more routine infections also carry risk: 5%-10% of influenza cases lead to prolonged symptoms.

    Current diagnostic tools can't catch every case. Antibody-based tests can appear negative even when viruses remain, especially in people with atypical immune responses. "That doesn't mean the pathogen is not there-it means you don't have an antibody to it," Bartlett says. PCR or antigen tests may help, but are not routinely used, leaving the real scope of post-viral disease vastly underestimated.

    "All of these post-viral syndromes are ignored by the medical system because the diagnostic tests aren't there to meet the moment," Bartlett says.

    Vaccines are a key tool for preventing not only acute illness, but also long-term complications. The HPV vaccine, for example, prevents cervical cancer, and the varicella zoster vaccine can help prevent dementia.

    But vaccines' protective benefits are often overlooked, Barlett adds, because “we don’t fully appreciate the long-term consequences of infections if they don’t have a high mortality rate in the acute phase."

    Water Treatment

    Water Treatment
    Graphic Source: https://www.cdc.gov/healthywater/drinking/travel/index.html

    West Nile Virus Information

    West Nile Virus
    Graphic source: https://jamanetwork.com/journals/jama/fullarticle/2836059

    WIV1-CoV

    Yellow Fever

    Yellow Fever Map
    Map source: http://inhabitat.com/who-warns-yellow-fever-could-be-a-threat-for-the-entire-world/

    Yellow Fever Map
    Map source: http://www.nature.com/news/fears-rise-over-yellow-fever-s-next-move-1.19722

    Yellow Fever
    Map source: http://www.scientect.com/what-is-yellow-fever-promoting-awareness-in-ghana/

    Yellow Fever
    Graphic source: http://www.newindianexpress.com/cities/chennai/ Yellow-Fever-Poses-a-Risk-After-China-Records-Cases/2016/03/22/article3339459.ece

    Zika Virus (ZIKV) (ZVD)

    how zika is spread
    Graphic source: https://www.telegraph.co.uk/sport/0/rio-olympics-which-athletes-have-withdrawn-over-zika-fears/

    Zika Virus Classification
    Table source: http://www.who.int/emergencies/zika-virus/situation-report/10-march-2017/en/

    Zika Transmission
    Map source: https://www.cdc.gov/dotw/zika/index.html

    Zika Basics
    Graphic source: http://www.cdc.gov/zika/fs-posters/index.html

    What we know and don't know about Zika
    Graphic source: http://www.cdc.gov/zika/about/needtoknow.html

    Top 5 Zika Facts
    Graphic source: http://www.cdc.gov/zika/about/needtoknow.html

    Month by month estimates for potential zika transmission

    Zika Estimates
    Map source: https://www.washingtonpost.com/news/to-your-health/wp/2016/09/01/zika-outbreaks-most-likely-to-hit-these-countries-in-asia-africa/

    Florida Zika Tracker
    Map source: http://www.miamiherald.com/news/health-care/article66790817.html

    Stay Healthy on the Road to Rio
    Graphic source: http://wwwnc.cdc.gov/travel/page/infographic-rio-olympics

    Zika historical distribution
    Map source: http://khn.org/news/zika-traveling-tips-some-issues-to-consider/

    Zika Guidelines
    Graphic source: https://www.ncbi.nlm.nih.gov/pmc/articles/PMC5689094/

    Number of confirmed and probable Zika virus disease cases reported from U.S. states and the District of Columbia, by month of illness onset and source of infection January 1-July 31, 2016

    Zika Virus, local vs travel transmissions
    Map source: http://www.cdc.gov/mmwr/volumes/65/wr/mm6536e5.htm

    Number of confirmed and probable Zika virus disease cases reported from U.S. states and the District of Columbia January 1-July 31, 2016

    Zika Virus, Jan - Jul 2016
    Map source: http://www.cdc.gov/mmwr/volumes/65/wr/mm6536e5.htm

    Active Zika 8/2016
    Map source: http://www.huffingtonpost.com/entry/zika-could-live-in-semen-way-longer-than-previously-thought_us_57ace306e4b0718404106ddf

    Likelihood of Zika exposure in the coming years
    Future Zika Exposure
    Map source: University of Kansas KU News Service
    https://www.sciencedaily.com/releases/2016/08/160810141936.htm

    Zika Risk Map
    Graphic source: http://www.vox.com/2016/8/4/12363312/zika-florida-united-states

    Zika by state 7/27/2016
    Graphic source: http://www.vox.com/2016/8/4/12363312/zika-florida-united-states

    Prevent Zika
    Graphic source: HHS.gov newsletter

    2 ways zika affects the fetus
    Graphic Source: https://www.sciencedaily.com/releases/2016/07/160718133204.htm

    7/11/16 zika activity
    Map source: http://www.brainerddispatch.com/lifestyles/health/4071704-fact-box-spread-zika-virus-and-why-its-causing-alarm

    Zika by month
    Map Source: http://www.huffingtonpost.com/quora/is-the-us-prepared-for-a_b_10858580.html

    US Zika map
    Map source: http://earthsky.org/earth/global-warming-exposes-more-people-to-zika-mosquito

    Zika mosquito maps
    Map source: http://www.bbc.com/news/world-latin-america-36516209

    Current known distribution of Aedes albopictus mosquito as of January 2016. Areas shaded in red indicate an established population of mosquitoes with evidence of reproduction and overwintering. Yellow shaded areas indicate the species has been introduced but there is not confirmation of establishment. Non-shaded areas indicate mosquitoes are either absent from that area or there is no data. (Source: European Centre for Disease Prevention and Control)

    Zika in Europe
    Graphic source: http://www.accuweather.com/en/features/trend/zika-virus-in-europe-experts-warn-not-to-underestimate-threat-mosquito-aedes-albopictus/57510525

    All Countries & Territories with Active Zika Virus Transmission (as of May 26, 2016); Courtesy: Centers for Disease Control and Prevention 5/2016 Zika Transmission
    Graphic source: http://www.theweathernetwork.com/us/news/articles/lifestyle/zika-virus-may-be-a-threat-for-the-rio-summer-olympics-/

    Zika Virus Map
    Map source: http://www.cctv-america.com/2016/05/31/zika-what-we-know

    Global Zika
    Graphic source: http://healthintelligence.drupalgardens.com/content/visualizing-global-distribution-aedes-aegypti-and-ae-albopictus

    Zika genetics
    Graphic source: http://www.scientificamerican.com/article/how-zika-spiraled-out-of-control1/

    Potential Europe Zika Spread
    Map source: http://www.dailymail.co.uk/health/article-3601001/Zika-strain-Americas-outbreak-spreads-Africa-time-WHO.html
    "The Zika virus may spread into Europe as the weather gets warmer, health officials warned this week. Many countries such as France, Italy, Malta, Croatia and Spain are at moderate risk for local Zika virus transmission" (5/20/2016)

    Zika Risk Map
    Map Source: http://www.nasa.gov/centers/marshall/news/news/releases/2016/nasa-helps-forecast-zika-risk.html

    NASA Zika Map
    Map source: http://www.cnn.com/2016/04/27/health/zika-map-nasa/

    Zika Virus
    Graphic source: http://www.marketwatch.com/story/your-dream-of-a-world-without-mosquitoes-is-one-step-closer-to-coming-true-2016-04-20

    Zika Timeline
    Map source: http://www.telegraph.co.uk/news/2016/04/19/peru-hands-out-condoms-to-visitors-to-curb-sex-transmitted-zika/

    Zika Virus: Future, Present, Past
    Maps Source: http://www.pbs.org/newshour/rundown/2-7-billion-zika-across-globe/

    Zika Future

    Zika Present

    Zika Past

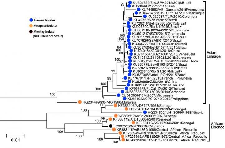
    Zika Virus Genome
    Graphic Source: https://www.sciencedaily.com/releases/2016/04/160415125634.htm

    Zika 1

    Zika 2

    Zika 3

    Graphic sources: http://time.com/4219582/zika-virus-how-spreads-mosquitoes/

    Zika Probability Map
    This map shows the predicted distribution of Aedis aegypti, the mosquito that carries Zika virus. The redder the area, the higher the probability.
    Map source: http://www.npr.org/sections/goatsandsoda/2016/04/15/473976155/how-contagious-is-zika

    Zika Map
    Map source: http://www.usnews.com/news/blogs/data-mine/articles/2016-04-12/this-scary-map-shows-the-potential-reach-of-zika-carrying-mosquitos


    Video source: https://www.statnews.com/2016/04/05/zika-here-to-stay-or-not/


    Video source: http://www.vox.com/2016/4/6/11348908/zika-science

    Zika Virus
    Graphic source: http://news.yahoo.com/many-us-unaware-key-facts-zika-virus-study-201406237.html

    Under siege ... The risk posed by aedes aegypti mosquitos and the zika virus to major US cities.

    US cities at risk
    Map sources: http://www.news.com.au/technology/science/animals/study-finds-50-us-cities-at-risk-of-explosive-zika-virus-spread/news-story/6202945167a70ffdc7896239205829dc

    Zika  2/2016 stats
    Graphic source: http://www.voanews.com/content/zika-could-be-greater-global-health-threat-than-ebola/3170571.html

    How Zika is spread
    Graphic source: http://www.huffingtonpost.com/entry/guide-to-zika-virus_us_56a272afe4b076aadcc675b6

    Zika Map
    Map source: http://www.huffingtonpost.com/entry/guide-to-zika-virus_us_56a272afe4b076aadcc675b6

    Zika Virus
    Map source: http://www.economist.com/blogs/graphicdetail/2016/01/daily-chart-19

    LANCET zika virus
    Map source: http://www.thelancet.com/journals/lancet/article/PIIS0140-6736(16)00080-5/fulltext

    Microcephaly
    Graphic source: http://www.economist.com/blogs/graphicdetail/2016/01/daily-chart-19

    Epidemiology

    How Zika is spread
    Map Source: http://www.sciencedirect.com/science/article/pii/S0166354216301206

    Public Health Reports

    Genomics

    Modes of Transmission

    Blood Transfusion

    Sexual Transmission

    Sexual Transmission Zika
    Graphic source: http://www.cdc.gov/zika/transmission/sexual-transmission.html>

    Zika in bodily fluids
    Graphic source: https://www.romper.com/p/zika-virus-in-men-actually-poses-just-as-big-of-a-threat-as-it-does-for-women-17468

    Vector-borne Transmission

    Vertical Transmission

    Other Types of Transmission

    Public Health Information

    General

    Global

    Travel Advisories

    United States

    Medical Information

    Medical Guidelines

    US Zika Pregnancy and Infant Registry

    Maternal Child Health Issues

    Acute Disseminated Encephalomyelitis (ADEM)

    Congenital Zika Syndrome

    Zika Baby
    Graphic source: https://www.washingtonpost.com/news/to-your-health/wp/2016/11/03/congenital-zika-syndrome-is-the-new-name-for-a-group-of-devastating-birth-defects/

    Fetal Brain Disruption Sequence

    Fetal Placental Damage

    Guillain Barr syndrome

    Meningoencephalitis

    Microcephaly

    Microcephaly
    Graphic source: https://www.washingtonpost.com/news/to-your-health/wp/2016/05/25/for-zika-infected-pregnancies-microcephaly-risk-may-be-as-high-as-13-percent/

    Sensory Polyneuropathy

    Zika Congenital Syndrome


    Zoonoses

    Zoonoses
    Graphic source: https://rasmussenretorts.substack.com/p/what-would-it-take-for-bird-flu-to

    Zoonoses
    Graphic source: https://earthsky.org/human-world/what-are-zoonotic-diseases-coronavirus-covid19

    Filovirus-infested Bats
    Map source: https://www.scientificcomputing.com/news/2016/07/ai-reveals-undiscovered-bat-carriers-ebola-other-filoviruses

    Zoonoses
    Map source: http://www.dailymail.co.uk/sciencetech/article-3640999/Can-predict-Ebola-outbreak-Maps-reveal-global-hotspots-diseases-pass-animals-humans.html

    Zoonoses
    Map source: http://www.dailymail.co.uk/sciencetech/article-3640999/Can-predict-Ebola-outbreak-Maps-reveal-global-hotspots-diseases-pass-animals-humans.html

    Zoonoses
    Map source: http://www.dailymail.co.uk/sciencetech/article-3640999/Can-predict-Ebola-outbreak-Maps-reveal-global-hotspots-diseases-pass-animals-humans.html



    PUBLISHED ON THE WEB: April 8, 2016
    R3,278
    Comments, suggestions, dead link reports:

    Links

    Betty's Home Page Site Map Public Health A to Z Index
    Public Health Practice Resources Search Engines Index Not Yet

    Back to Top

    © Copyright 2016 - 2026 Betty C. Jung
    All rights reserved.